
Qzone
微博
微信
10月15日,由EVTank、伊维经济研究院、中国电池产业研究院、海融网、电池网等五家权威机构联合调研评选的“2025年度电池新能源行业竞争力品牌榜单”重磅揭晓。该榜单自2014年首次发布以来,已连续发布12届,以其客观、公正、专业的评价体系成为行业发展的风向标。易事特钠电科技凭借其卓越的技术创新能力和市场表现,成功入选,位列钠电新势力前茅。
新势力崛起,专注钠电的领跑者
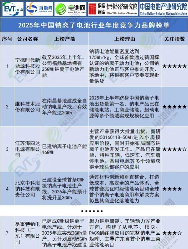
在本年度竞争力榜单中,宁德时代、维科技术等头部企业均展现出强劲实力。而在这强者云集的舞台上,易事特钠电科技凭借其专业化定位和技术创新脱颖而出,成为钠电领域备受瞩目的新锐力量。
作为专注钠电的新势力企业,易事特钠电科技已建成GWh级钠离子电池产线,计划于2025年底实现2GWh量产。其主导研发的方形50160118钠电池型号,凭借高安全性、高倍率、长循环寿命等特性,已成为高端电源、启动电池等倍率应用场景的首选方案。
钠电新势力TOP2!
若以“钠电新势力”(特指专注钠离子电池研发与应用的企业,区别于传统锂电厂跨界布局)的视角审视,榜单呈现出全新格局。中科海钠作为产学研结合的典范,凭借先发优势稳居首位;而易事特钠电科技则以其前瞻布局和快速成长,跃居钠电新势力第二位,展现出强劲的发展势头。
这一排名凸显了易事特钠电科技在专业化钠电赛道上的领先地位。与综合型电池企业不同,易事特钠电科技有限公司自成立以来便全心聚焦钠离子电池领域,依托母公司易事特集团在电力电子领域的深厚积累,快速构建了从材料研究到终端应用的完整钠电产业生态。
创新引领,打造钠电应用新标杆
早在2020年,易事特就凭借其在UPS电源、算力中心、储能等领域的长期深耕,捕捉到钠离子电池的广阔前景,率先开始在钠离子储能材料研究等方面布局。并于2023年6月投产钠电产线,同年9月正式成立易事特钠电科技公司,全面聚焦钠电业务。
如今已建立国内一流的钠离子电池研究实验室及电池材料表征测试平台,创新推出多款钠离子电池产品和终端应用产品,包括行业首款、国内唯一的高端钠电UPS产品——钠电UPS智能电柜。
公司还牵头东莞市“储能型钠离子电池及其关键材料研发及产业化”重大科技项目,聚力突破关键技术卡脖子难题,成功主导广东省首个钠电工商业储能项目,构建了从电芯、模块、PACK到终端应用的完整产品矩阵。
立足新起点,开启新征程。此次跻身钠离子电池行业竞争力品牌榜单并位列钠电新势力前列,是对易事特钠电科技发展成果的充分肯定。面向未来,公司将依托持续的技术创新和精准的市场布局,为全球绿色能源转型注入更多“钠电动能”!
TOM2025-10-20 17:4810-20 17:48
TOM2025-10-20 17:4410-20 17:44
TOM2025-10-20 17:4110-20 17:41
TOM2025-10-20 17:3710-20 17:37