
Qzone
微博
微信
中国医疗服务行业正站在触底回升与转型升级的关键节点,逐渐告别粗放增长模式,迈入以质量、效率与价值为核心的发展阶段。2025年,政策集中于老年健康、基层能力强化及支付体系优化;资本市场虽总体趋缓,但资金在理性涌向AI创新与政策导向明确的细分领域;企业则落地探索AI大模型,并在体重管理、医药即时零售等赛道展开密集布局。
《2025医疗服务年度创新白皮书》从政策环境、产业规模、企业动态与资本视角四个维度,系统性回顾2025年度热点,核心目的在于向全球市场推荐具备核心竞争力和代表性的创新解决方案,通过建立涵盖政策适应性、需求刚性、商业模式韧性及技术壁垒的评估体系,从众多赛道中遴选出民营眼科、民营生殖、民营体检、民营口腔、第三方消毒供应中心、“互联网+护理服务”及医药即时零售七大高价值赛道进行分析,并对其中的高价值代表性企业进行案例解读,为市场提供战略参考。
核心观点和结论:
01.
2025年医疗服务产业热点综述
医疗服务板块全景图
医疗服务供给端呈现出总量增长、结构优化、费用控制的积极态势。2024年,全国医疗卫生机构总诊疗人次101.5亿,比上年增加6.0亿人次;入院人次31192.0万,比上年增加1004.7万人次。分级诊疗成效显著,一、二级医院和基层医疗卫生机构诊疗人次为67.6亿人次,占总诊疗人次的66.6%。其中,乡镇卫生院、社区卫生服务中心(站)、村卫生室诊疗人次39.8亿,比上年增加2.3亿人次。
2024年医疗服务供给情况
服务量稳步提升的同时,医疗费用也得到有效控制,三级与二级公立医院的次均门诊及住院费用按可比价格计算均呈下降趋势。
2024年医院门诊及住院费用变化
可见,我国医疗服务体系正朝着供给多元化、运营高效化、保障多层次的方向发展,医疗服务供给量与效率不断提升,为医保和商保的稳健运行提供了坚实的支付基础。在此背景下,2025年医疗服务板块在政策导向、产业规模、业务创新及资本维度呈现出重要的变化。
政策:商保创新药支付、药价治理迎重大突破
2025年是“十四五”规划的收官之年,国家围绕医疗服务密集落子。动脉智库对2025年行业相关政策进行梳理,发现老年人健康服务、基层医疗服务能力强化、健康管理、药价治理、支付体系完善是政策关注的重点。
2025年医疗服务板块发布的国家级重点政策
养老服务迎来顶层制度设计。1月发布的《中共中央 国务院关于深化养老服务改革发展的意见》是我国首个以党中央、国务院名义,对养老服务工作进行体系化制度设计的纲领性政策文件,为“互联网+护理服务”、医养结合机构、长寿诊所、养老金融等相关产业创造了明确的发展方向与市场空间。
商保与医保进一步实现功能互补。8月,国家医保局对《通过2025年国家基本医疗保险、生育保险和工伤保险药品目录及商保创新药目录调整初步形式审查的申报药品名单》进行社会公示,5款医保不报的CAR-T药物,以及多款罕见病药、高端肿瘤免疫疗法有望进入这次商保创新药目录。
药价治理朝着全国价格联动、药品横向和纵向比价、集采价格全国联动的方向演进。5月,《省级医药采购平台药品挂网共识》的出台,标志着药品价格治理从区域性、分散化,迈入了全国协同、规则统一的新阶段。截止2025年9月30日,全国已有14个省份正式发布药品挂网规则,30个省份发布了新版挂网规则征求意见稿。
市场基础庞大,产业规模超10万亿
2025年中国医疗服务整体规模预计将达到10.5万亿元。这一庞大体量的背后,是居民健康需求的持续升级与供给侧结构性改革共同作用的结果。
2025年医疗服务及其关键细分领域市场规模统计
企业业务及产品动态:数智化、专科化、业务边界拓展是主旋律
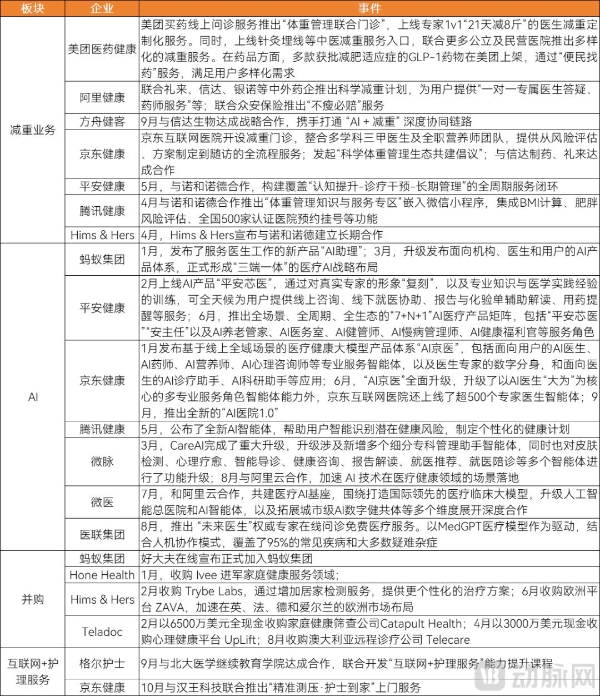
互联网医疗:减重、大模型等板块动作频繁
互联网医疗行业在持续探索中稳步发展。行业呈现出多方位深化变革的趋势:医药检险融合的服务闭环日益成熟;大模型技术进一步赋能诊疗全环节;线上线下结合模式不断深化,居家检测、居家护理等到家业务快速发展。
2025年,互联网医疗行业热点集中在以GLP-1药物为代表的减重服务、医疗大模型的深度应用、海内外企业的战略性并购、“互联网+护理服务”等方面。
互联网医疗头部企业2025年热点洞察
其中,减重业务是互联网医疗2025年最炙手可热的业务增长点。美团医药健康、平安健康、京东健康、阿里健康等企业密集布局减重领域,诺和诺德、信达生物等药企也已经将线上渠道作为减重药物的重要营销阵地与用户触达入口。减重业务的火热,既源于GLP-1药物疗法带来的市场机遇,也反映了公众对健康管理服务专业化、效果化与可信化的急切需求。
此外,2025年头部企业加码“互联网+护理服务”,进行专业化深耕。9月,格尔护士“互联网+护理服务”平台与北大医学继续教育学院联合开发并率先推出“互联网+护理服务”能力提升课程,弥补行业专项理论培训短板。目前,格尔护士“互联网+护理服务”平台已服务术后患者超200万。
民营医疗:发力AI、提升医疗质量是重点
民营医疗近年规模与渗透率持续提升。数据显示,2024年民营医院床位占比达31.0%,诊疗人次与入院人次分别占医院总量的16.3%和17.7%。截至2024年末,全国医院总数增至38710个,其中民营医院占比已超过60%,机构数量和服务体量保持稳步增长,服务范围也从常见病诊疗延伸至各类专科领域,形成了与公立医疗体系互补的服务网络。
近年来民营医院服务体量变化
2025年的行业动态清晰地反映出,企业的战略重心已向精细化运营、专科能力深化与差异化服务集中,各机构依据自身战略,在数智化转型、专业能力构建、市场拓展等维度进行了密集布局与调整。
多家企业发力数智化,提升内部运营效率与外部服务能力。比如,美维口腔2025年对其自研的维小美医疗云智能平台进行迭代,融合大模型能力,完善基于AI的辅助诊断、治疗方案设计、患者服务等应用,开发人、财、物等的AI风控管理应用,构建口腔连锁业务全场景的AI应用体系。
在服务质量与专业壁垒构建上,企业着力向纵深发展。服务范围拓展方面,立足长寿时代趋势,平安健康(检测)中心以精准需求洞察与拔尖医疗服务能力,在全国11城布局“长寿医学中心”,通过健康管理服务缩短带病生存期,提升晚年生命质量,至此在专科建设上实现了“筛-诊-管-疗-养”的完整闭环。
医疗服务质量方面,在竞争激烈的眼视光行业提升医疗质量尤为重要,眼视光行业偏消费属性,长期以来重营销、轻医疗,贝瞳少儿眼科已在上海开设10家连锁眼科门诊,2025年,贝瞳认真研究了自身过往数年的临床案例并与上游品牌方合作,结合大样本与AI分析,制定了更具体更可行的儿童青少年眼健康预防保健及诊疗的院内标准化路径。
部分领先机构加快了国际化步伐。张强医生正全面布局美国市场,首个CHIVA中心正在建设中;固生堂宣布全额收购新加坡大中堂,计划到2026年底将新加坡的诊所规模扩展至30家。
此外,基于成熟的运营模型,审慎的连锁扩张仍在继续。木棉花生殖已打造成熟的生殖门诊单店模型,已开设22家生殖门诊与1家以辅助生殖为特色的三级医院,在覆盖9省15城市的全国连锁基础上,2025年新开西安二院(钟楼分院),并即将开设珠海分院。萌鹰眼科在江苏、浙江、广东、湖北、山东、河南、安徽等13个省份拥有90余家眼科诊所,2025年继续在河南郑州、福建泉州、广东东莞、陕西渭南、山东曲阜、江苏常熟等多个城市筹建落地眼科诊所。
第三方医疗服务:连锁化布局与出海探索
根据动脉智库统计,截至2025年11月,国内第三方医疗服务中心总量已接近3000家,类型与区域分布都比较集中。从机构类型看,第三方医学检验实验室数量最为庞大,达到1633家;第三方血液透析中心紧随其后,为882家。
全国第三方医疗服务中心数量
全国第三方医疗服务中心地域分布
2025年,我国第三方医疗服务市场在持续深化发展的过程中,呈现出两大趋势:一是通过标准化实现快速的连锁复制,提升市场渗透率与运营效率;二是积极进行业务边界拓展,寻找新的增长曲线。
业务拓展方面,头部企业沿着产业链进行纵向延伸与跨界探索。洁诺医疗开始向医疗器械生产企业提供工业化灭菌服务,是一个颇具代表性的案例,成功地将服务对象从医疗机构延伸至工业端。2025年洁诺医疗湖北消毒服务供应中心项目,也已签约落户军山新城。
更具突破性的边界拓展体现在出海探索上,由于各国医疗体系、政策法规和技术标准差异巨大,第三方医疗服务出海门槛极高。5月,一脉阳光与医思健康达成合作,正式成立“一脉医思健康科技联盟”,并共同打造“中央采购+全球分销”双引擎供应链平台,在港澳承接了医思健康等多个私营医疗机构的医学影像检查服务。
医药零售:即时零售风头正劲,社交平台开始入局
医药即时零售市场的增长已被视为明确趋势,2025年行业热度升级,各平台不约而同强化流量资源倾斜,深化医药即时零售服务闭环,例如,美团医药健康已整合到家、到店业务,搭建起“检医药院养”一站式健康服务闭环。抖音、快手等内容社交平台也积极入局。
医药即时零售这一新兴业态快速发展,一方面得益于消费者行为习惯变化,传统电商无法触达由具体生活场景激发的增量需求,年轻一代在夜间突发疾病、不便出门等场景下,即时零售成为首选。
另一方面,在医保控费政策不断收紧的背景下,院内市场受带量采购挤压,院外市场成为药企生命线,作为院外市场中效率最高、增长最快的渠道,医药即时零售成为药企实现业绩增长、品牌溢价的关键。
药店同样面临转型压力,尽管全国零售药店数量已达70万家,但多数门店效益不佳,促使药店将即时零售视为重要的转型方向。全国多地医保陆续开放线上购药通道,也促进了医药即时零售的发展。
市场数据充分印证了医药即时零售的蓬勃发展。米内网最新预测数据显示,2024年药店即时零售销售规模达487亿元,较2023年增长31.3%。具体到平台格局,中康科技发布的《医药行业即时零售发展蓝皮书》显示,截至2024年底,美团占据O2O买药市场超70%市场份额。
发展到现在,平台与药企、药店的合作模式已不局限于简单的供货、投广告关系,进入了多方共赢、共建市场的新阶段,三方的协同程度达到前所未有的深度,探索出了多种创新合作形式。比如,平台与药企、药店共建供应链,提高供应链效率。平台还可通过旗舰店模式帮助药械企业构建品牌影响力,解决了传统营销中品牌难以直接触达终端用户的问题。
再比如,平台通过数据洞察捕捉患者真实需求,开展精准的患者教育,甚至提前预测需求变化,为药企的仓储调配和供货策略提供决策支持。以及基于平台精准的用户洞察,帮助药企开发更符合即时零售场景需求的产品。美团买药涌现出多款符合即时、应急场景的小包规新品,例如与东阿阿胶携手推出的定制化产品“复方阿胶浆6条装”、与汤臣倍健健安适联合推出的小包规解酒产品等。
平台、药械企业、药店作为即时零售主要参与方的协作模式
值得注意的是,以抖音、快手为代表的社交平台正成为医药即时零售领域不可忽视的参与者。2025年4月,抖音即时零售宣布开放药店小时达商家自入驻通道。8月,快手APP在首页“团购”板块下新增了独立的“外卖”入口。虽然初期商品主要来自美团等第三方合作,但也为未来整合本地药店资源、进军医药即时零售奠定了基础。
传统竞争集中在配送速度、商品丰富度、价格、服务闭环等方面,社交平台的加入,将内容触达、用户注意力发展为新的竞争要素,促使各个平台在强化服务能力的同时,也需重视内容生态构建。药械企业也可借助社交平台的内容属性,更精准进行品牌教育与产品推广,行业生态的丰富度与竞争的多元性将进一步提升。
药店:医美与中医诊所是探索方向
2025年,全国药店数量持续收缩,截至前三季度,一心堂、益丰、老百姓、大参林、健之佳、漱玉平民六大连锁药店累计关闭门店1927家。企查查数据也显示,全国药店相关企业总数量为50.64万家,截至10月17日,现存药店相关企业18.49万家,同比减少2.03%;2025年已注册药店相关企业0.61万家,同比减少78.51%。
2025年全国药店数量变化(单位:万家)
药店依赖医保的模式也在动摇,多地出现药店集中退出医保的现象,据不完全统计,2025年主动退保量级已经超千家。
动脉智库观察到,2025年药店对医药即时零售的投入与依赖度加深,医药即时零售已成为药店重要的增长引擎。
医美与中医诊所业务也成为了药店探索新增量的方向。特别是医美布局已从简单的械字号产品销售,升级为“产品+服务+技术”的一体化模式。
健康险:中端医疗险、带病体保险创新加速
2025年,商业健康险市场加速产品创新。根据中国保险行业协会数据,截至10月16日,年内新上市健康险产品达1080款。在重疾险增长放缓、百万医疗险竞争加剧的背景下,市场呈现出三个创新方向:保障范围拓宽、中端医疗险崛起,以及带病体保险探索。
保障范围的延伸正突破传统医疗险的边界,从院内治疗向全病程管理拓展。 2025年,平安健康险、众安保险等企业推出的健康险产品,普遍将外购药品及医疗器械的保障范围全面放开,不再局限于特定清单。同时,上门护理、康复治疗等院外服务也被纳入保障范畴。
中端医疗险兴起,切入基本医保与高端医疗之间的市场空白,成为行业挖掘增长潜力的重要尝试。随着低价保险市场逐渐饱和,重疾险新单用户持续下滑,2025年招商信诺、新华保险、万欣和等企业纷纷推出了中端医疗险,产品强调医疗体验和服务,涵盖VIP病房、特需医疗、特需门诊、特需住院以及公立医院国际部等优质医疗资源,并配套提供绿通、专家预约、门诊预约、术后护理、上门护理等增值服务。
从“保健康人”向“保人健康”转变,带病体保险异军突起。带病体人群规模呈持续攀升态势,保险需求亟待释放,2025年,各险企在带病体保险产品开发方面探索创新,比如泰康在线推出首款面向弥漫性大B细胞淋巴瘤患者的商业医疗险“好效保·松青卫士”,将全球首个双特异性抗体疗法和CAR-T细胞疗法纳入保障;水滴保联合君龙人寿推出长期重疾险“大力水手”,将甲状腺结节4a级、乙肝大三阳等19种传统拒保疾病纳入可承保范围。
资本市场:融资更理性,IPO有所回暖
截至10月中旬,2025年全球医疗服务市场共发生123笔融资事件。其中,国内市场贡献了27笔,融资总额达8.14亿人民币,数量约占国内医疗领域全年融资总事件数(700笔)的3.8%。海外市场更为活跃,共发生96笔融资,总额达66.17亿美元,数量占比达到海外医疗市场全年总融资事件数(1132笔)的8.5%。
2025年国内医疗服务市场融资情况
2025年医疗服务融资细分领域分布
互联网医疗领域,国内,资本比较倾向于健康管理、居家护理及中医。海外体现出了更强的专科化特征,专科护理板块共完成了51笔融资,其中女性健康平台7笔、男性健康平台6笔,心理健康平台和肿瘤护理平台分别完成了5笔。此外,还有诸多高度垂直的平台获得了海外资本青睐,例如专注于体重管理的eMed Population Health、从事酒精使用障碍治疗的Ria Health,以及聚焦阻塞性睡眠呼吸暂停疾病的Gem Specialty Health。
海外互联网医疗领域融资情况
民营医疗机构领域,国内市场的5笔融资分散在口腔、中医、辅助生殖、心理健康及养老五个细分赛道。海外民营医疗机构共发生25笔融资,以诊所为主,专科化趋势显著,从女性健康、骨科、康复,到静脉注射、儿科、眼科、妇科,乃至阿尔茨海默症照护,均有企业获得融资。
2025年,医疗服务IPO板块呈现复苏态势。截至2025年10月,国内共有8家企业成功上市,覆盖了互联网医疗、保险科技、民营肿瘤医院、跨境医药、民营口腔及母婴护理中心方向。海外有4家医疗服务企业登陆资本市场,包括2家互联网医疗公司。与2024年相比,海内外新上市企业数量均有增加,向市场释放了行业整体回暖的积极信号。
2025年医疗服务市场新上市企业
02.
2025年最具价值领域及产品竞争力洞察
医疗服务市场体量庞大且构成多元,各细分领域发展差异较大,有的领域在需求增长和技术创新的驱动下加速成长,有的领域则因市场竞争加剧与盈利模式挑战而面临压力。
在此情况下,从庞杂的细分领域中识别出具备可观市场规模与需求刚性的高价值领域,对投资者、创业者有重要意义。动脉智库尝试从“市场规模”与“需求刚性”两个角度出发,对医疗服务细分领域进行价值判断。研究发现,互联网医疗板块中的医药即时零售与“互联网+护理服务”,民营医疗板块中的眼科、生殖、体检、口腔,以及第三方医疗服务板块中的消毒供应中心,在2025年展现出高价值领域的典型特征。
医疗服务高价值细分领域遴选标准
结合白皮书内对各个高价值赛道的创新逻辑分析、企业实践举措,本次白皮书推选出了年度十大创新优秀案例。
TOM2025-12-24 10:2712-24 10:27