
Qzone
微博
微信
2026年第十届全国大学生集成电路创新创业大赛(简称“集创赛”)报名正式开始。本次主题为“集十年匠心,创芯辰大海”。作为国内集成电路领域规模最大、规格最高的国家级赛事之一,集创赛始终是连接产业与高校的关键桥梁。
胜达克半导体科技(上海)股份有限公司作为本次大赛命题单位之一,将全程、深度参与芯片设计与产业链赛项“半导体测试实践”方向的出题、技术支持等核心环节。这标志着胜达克产教融合板块布局从“参与”迈向“深度融合”的新阶段。
“半导体测试实践”方向,是全国大学生集成电路创新创业大赛中主赛项的重要赛道之一,也是最具实践价值的赛道之一。旨在通过真设备、真芯片、真流程的实战环境,直接检验与锤炼参赛者的实践能力。赛题直接来源于一线企业的实际产业需求,为学生提供高度真实的实训实践平台,培养面向产业急需的半导体测试与验证领域的实践创新人才。
比赛超越常规方案设计与PPT演示,将学生带入真实半导体测试环境。参赛者将直接操作业界先进的ATE测试设备,针对真实芯片或模拟测试对象,完成从测试程序开发、向量加载到数据采集与分析的全流程实操。
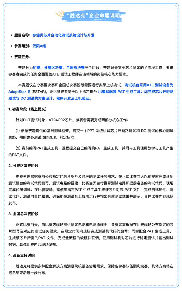
“胜达克”企业命题说明如下:
胜达克的深度参与,为大赛带来了鲜明的产业实践底色。公司基于自身在集成电路测试设备领域的深厚积累,将产业一线的真实挑战与前沿需求转化为赛题,确保竞赛内容紧扣产业技术趋势。同时,胜达克组建技术团队开展培训,为参赛学子提供全程技术辅导与资源支持,让他们在校园内就能接触到真实的工程场景与先进工具,提前锤炼解决复杂问题的能力。
此次合作,是胜达克以产业实践深度融入人才培养的一次系统性赋能。通过将前沿技术标准与真实人才需求直接导入教育环节,企业不仅助力高校优化培养体系、弥合学用鸿沟,更通过共享平台与开放视角,提前激发学生的创新潜能,为其成长为未来产业中坚奠定基础。
这生动诠释了胜达克的长远视野——既是对集创赛平台价值的深度认可,更是对国家集成电路人才战略的务实响应。我们期待,通过这样的深度绑定,能持续培育出兼具扎实理论、卓越实践与系统思维的新工科人才,为中国集成电路产业的自主创新与永续发展,注入蓬勃而坚韧的核心动能。
携手集创赛,胜达克正以产业实践者的角色,深度参与人才培养的全过程,共同绘制一幅产教协同、共育“芯”才的未来蓝图。
在此,胜达克诚邀各大高校战队,挑战第十届集创赛“半导体测试实践”方向胜达克企业命题比赛!在这里,直面产业真实痛点,运用所学揭开芯片可靠性的深层奥秘。这不仅是一场比赛,更是通往半导体产业核心的快速通道。我们已备好行业级命题与指导,等你来战!
“胜达克”企业命题报名:http://univ.ciciec.com/nd.jsp?id=1024#_jcp=1